
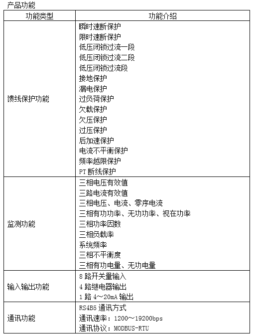
emSPC F850低压馈线保护测控装置适用于380V(690V)以下的低压系统,用于低压馈出线保护、监测和控制,同时还具有设备维护和运行记录、跳闸记录等辅助功能,测控一体化化设计,便于接线和维护。
emSPC P850采用段式液晶显示屏,可通过RS485通讯接口和上位机系统通讯,实现变电站自动化采集和监视功能。
广泛应用于电力、石化、煤矿、冶炼、铁路以及民用建筑等领域行业。
—— 安全性高,可靠性好
emSPC F850在设计过程中采用了多种抗干扰措施,能够在严酷的电力系统环境中稳定运行。
—— 体积小,安装方便
外型小巧,采用自锁式安装机构,无需螺丝固定即可安装。小巧的外形和简洁的安装方式使emSPC F850的拆装非常方便。
—— 显示直观,操作简便
采用192×64点阵式液晶显示屏,可以实时显示多行信息。

技术参数


扫码进入网站
联系人:陈经理
手机:183-0290-2967
地址:西安市曲江新区雁塔南路金辉环球广场F座2单元1911室
邮编:710061