
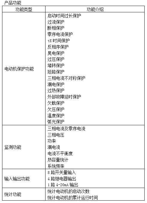
emSPC P850低压电动机保护测控装置适用于380V(690V)以下的低压系统,用于低压电动机馈线保护、监测和控制,同时还具有设备维护和运行记录、跳闸记录等辅助功能,测控一体化化设计,便于接线和维护。
广泛应用于电力、石化、煤矿、冶炼、铁路以及民用建筑等领域行业。
—— 安全性高,可靠性好
emSPC P850在设计过程中采用了多种抗干扰措施,能够在严酷的电力系统环境中稳定运行。
—— 体积小,安装方便
外型小巧,采用自锁式安装机构,无需螺丝固定即可安装。小巧的外形和简洁的安装方式使emSPC P850的拆装非常方便。
—— 显示直观,操作简便
采用192×64点阵式液晶显示屏,可以实时显示多行信息。

1)温度保护、漏电保护和弧光保护在端子上是复用的,所以这三者只能选其一。当选 用其中一种时,另一种在装置上显示的是任意值;
2)当需要用到漏电保护时,在订货时需要单独订漏电互感器,漏电互感器的参数为额 定输入1A,额定输出0.5mA,根据需要的直径来选择具体的规格型号, 具体选型表 详细见以下表格;
3)当需要用到弧光保护时,在订货时需要单独订弧光传感器,一台装置只能接一个弧 光传感器,弧光传感器线长10米;
4)控制功能:直接启动、双向可逆启动、星/三角启动、自耦变压器启动、软启动、 保护模式;
5)装置默认为MODBUS通信,如果需要PROFIBUS-DP通信,则在选型时需要注明; MODBUS通信和PROFIBUS-DP通信只能二选其一。


扫码进入网站
联系人:陈经理
手机:183-0290-2967
地址:西安市曲江新区雁塔南路金辉环球广场F座2单元1911室
邮编:710061