
emSPC M850系列单/三相多功能电力监测仪表主要应用于中低压系统的智能电力监控装置,拥有强大的采集\处理、统计和控制功能,具有单相交流电参量的测量与计算\电度量累计、2~31次谐波分析、电能脉冲计数、开关量监测、SOE记录\继电器输出控制\直流变送输出、越限告警、电度量统计等多种功能。电流、电压测量精度达到0.2级。
emSPC M850采用段式液晶显示屏,可实时显示所有电参量,可通过RS485通讯接口和上位机系统通讯,实现变电站自动化采集和监视功能。
emSPC M850采用了多种抗干扰措施,能够在严酷的电力系统环境中稳定运行。 安装采用自锁式安装机构,无需螺丝即可固定。
可广泛应用于电力、工矿企业、智能建筑、交通、数据中心等行业。
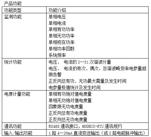
—— 电压、电流、频率测量与计算功能;
—— 电流的谐波畸变率(包括总畸变率THD、奇次畸变率、偶次畸变率)、电流的2~31次谐波分量占有率、电流的基波有效值等的测量与计算功能;
—— 可选4路开关量输入功能、2路继电器控制输出、1路4~20mA模拟输出;
—— 最多可记录32个开关量SOE事件;同时1、2路开管理输入可设定为脉冲计数输入;
—— 电流最大值、最小值及产品时间记录;
—— 电参量与继电器关联并进行越限告警控制,支持过流、过频、低频越限告警;
—— 可就地查看各种电参量、运行状态等;可查看或设定运行参数,进行合、分闸等操作;
—— 重要参数及统计数据掉电保存。



扫码进入网站
联系人:陈经理
手机:183-0290-2967
地址:西安市曲江新区雁塔南路金辉环球广场F座2单元1911室
邮编:710061